一年级家长一枚,北京英语教材上来都是学句子,老师要求句子指读打卡的,一点基础没有,我觉得他不用心记,他觉得英语单词很难,打卡英语快给我俩整出应激反应了,我督促的心累,他学的也疲惫。那就现在开始补英语,我就搜“儿童英语绘本”视频都带音频,方便他跟读。
不搜不知道,一搜我的天,不管是抖音还是小红书,这类绘本账号竟然非常火爆,都是十万粉以上的账号,跟之前那个单词磨耳朵的还不太一样,这些绘本都是围绕具体场景的句子,语速都不快,很方便孩子跟读,适合大龄一点孩子的,橱窗里都是挂的电子版,绕了一圈,还是要卷英语。
本来是想按照孩子课本上的内容制作的,但一想很多人不适用,或者想要更多场景无法复刻,所以用豆包走一遍全流程,有提示词,可以根据你们自己想要孩子学的主题去设计。自己根据孩子的进度和孩子近期课程,去做的绘本视频,个人觉得比网上随便让孩子刷的好一些,能结合学校的进度,学以致用。
制作的成品
原画风用mj出的效果最好,国内可以用造点AI出图,即梦实在有点难出,用即梦尝试了好多绘本风格,都不太合适制作步骤
1.豆包写文案2.配音蜂配音3.豆包写分镜画面提示词4.豆包/即梦agent文生图5.剪映拼接豆包写歌词1.豆包:https://www.doubao.com/ 
2.输入下方提示词(标黄加粗可以自定义修改) (脚本分镜提示词)
请扮演资深儿童绘本作者,为 3-7 岁儿童创作一篇主题为 “[此处填写具体主题,如 My Schoolbag/My Toy Car/My Pet Dog]” 的英语绘本文案,并附上自然流畅的中文翻译。创作需严格遵循以下要求:
句式与长度:每句英文不超过 5 个单词,以 “This is…”“He/She likes…”“We…”“It can…”“I love…” 等简单基础句式为主,方便孩子跟读记忆。
信息密度:每句话只传递 1 个简单信息(如事物名称、单个动作、一个外观特点),不叠加复杂描述,不使用长句、多信息复合句,也不添加比喻、拟人等修辞手法。
语言风格:参考以下范例风格(My Family 片段),用词直白、无生僻词,整体温柔亲切有童心:
This is my dad.(这是我的爸爸。)
He is funny and strong.(他很有趣,也很强壮。)
We eat together every day.(我们每天一起吃饭。)
整体结构:文案共 12-18 句,包含完整小主题(如从介绍事物 / 人物到描述互动、再到表达喜爱),句子间有轻微情感递进,让孩子感受爱、陪伴或生活的美好。
格式与翻译:英文标题后用括号标注中文标题,每句英文下方对应一句中文翻译;中文翻译需口语化,符合儿童理解习惯(如 “yummy” 译为 “好吃” 而非 “美味”,“funny” 译为 “好玩” 而非 “风趣”),排版清晰易读。
3.豆包输出的
(My Family(我的家庭))
This is my family.这是我的家庭。
We live in one house.我们住在同一间房子里。
This is my dad.这是我的爸爸。
He hugs me tight.他紧紧抱着我。
This is my mom.这是我的妈妈。
She makes nice milk.她泡好喝的牛奶。
This is my little brother.这是我的小弟弟。
He plays with toys.他玩玩具。
We eat breakfast together.我们一起吃早餐。
We watch cartoons too.我们也一起看动画片。
We walk in the park.我们去公园散步。
We hold hands each time.我们每次都手牵着手
My family loves me.我的家人爱我。
love them more.我更爱他们。
We are happy always.我们一直很开心。
This is my sweet family!这就是我甜甜的家庭!
配音蜂配音
小程序搜“配音蜂”,输入豆包写的英文句子,主播-英文-Ada-这个音频;按照图片步骤操作导出(每天有免费额度,用完看广免费用) 
豆包写分镜提示词
1.复制上边的文案,添加一下提示词,在对话框输入提示词 (分镜画面提示词)
请根据上边的文案设计绘本,一句话一个分镜画面,根据分镜画面设计中文的AI绘画提示词,要求如下:
1.先设计人物角色服饰年龄,确保每个分镜的人物描述与开始设定的一致,每个分镜绘画提示词都要有人物的具体描述服饰年龄发型等详细描述
2.所有分镜风格统一是:画面采用欧美童书插画风格,黑色细线条,线稿勾勒毛发,丰富线条,颜色饱和,带有水彩叠色质感。光线柔和,略带暖色调。整体风格温馨、幽默、略带夸张,线条松散有生命力。
3.分镜突出主体人物,背景符合文案场景,
2.豆包输出 (绘画提示词)
# 《My Family(我的家庭)》绘本分镜+AI绘画提示词
## 先明确人物统一设定
– 爸爸:35岁左右,中等身材,浅棕色短发微卷,笑容憨厚带点夸张,常穿浅蓝色休闲Polo衫+卡其色长裤,皮肤浅麦色,眉毛粗黑,眼神温和。
– 妈妈:32岁左右,身形纤细,深棕色长卷发披肩,笑容温柔夸张,常穿米白色短袖连衣裙(裙摆有浅粉色小碎花),皮肤白皙,眼角带浅浅笑纹。
– 小男孩(叙事者):5岁,浅棕色短发利落,圆脸蛋,大眼睛,常穿明黄色短袖T恤+深蓝色短裤,小腿有浅浅晒痕,表情活泼灵动。
– 小弟弟:2岁,浅金色柔软短发,圆胖脸蛋,大眼睛懵懂可爱,常穿浅灰色连体衣(胸前有小恐龙图案)+白色袜子,皮肤粉嫩,动作略带笨拙感。
## 分镜1
**文案**:This is my family.(这是我的家庭。)
**AI绘画提示词**:欧美童书插画风格,黑色细线条勾勒,线稿细致勾勒毛发,丰富线条感,颜色饱和,水彩叠色质感,光线柔和暖色调,温馨幽默略带夸张,线条松散有生命力;35岁浅棕微卷短发爸爸穿浅蓝Polo衫+卡其裤,32岁深棕长卷发妈妈穿米白碎花连衣裙,5岁浅棕短发小男孩穿明黄T恤+深蓝短裤,2岁浅金短发小弟弟穿浅灰恐龙连体衣,四口人在简洁明亮的客厅合影,笑容夸张幸福,背景仅保留浅色系沙发和小地毯,突出主体,线条有生命力。
## 分镜2
**文案**:We live in one house.(我们住在同一间房子里。)
**AI绘画提示词**:欧美童书插画风格,黑色细线条勾勒,线稿细致勾勒毛发,丰富线条感,颜色饱和,水彩叠色质感,光线柔和暖色调,温馨幽默略带夸张,线条松散有生命力;画面主体是色彩明亮的两层小别墅,外墙浅橙色,屋顶深蓝色,门前小花坛种着红黄相间的小花,院子里有4个对应家庭成员的小脚印图案(分别对应爸爸的大脚印、妈妈的中等脚印、小男孩的小脚印、小弟弟的迷你脚印),背景是简洁蓝天白云,线条松散有活力,整体氛围温暖。
## 分镜3
**文案**:This is my dad.(这是我的爸爸。)
**AI绘画提示词**:欧美童书插画风格,黑色细线条勾勒,线稿细致勾勒毛发,丰富线条感,颜色饱和,水彩叠色质感,光线柔和暖色调,温馨幽默略带夸张,线条松散有生命力;35岁爸爸特写,浅棕微卷短发,粗黑眉毛,浅麦色皮肤,穿浅蓝Polo衫,笑容憨厚夸张,嘴角上扬到脸颊,背景是简洁浅灰色系,无多余元素,突出爸爸的面部表情和服饰细节,线条有生命力。
## 分镜4
**文案**:He hugs me tight.(他紧紧抱着我。)
**AI绘画提示词**:欧美童书插画风格,黑色细线条勾勒,线稿细致勾勒毛发,丰富线条感,颜色饱和,水彩叠色质感,光线柔和暖色调,温馨幽默略带夸张,线条松散有生命力;35岁浅棕微卷短发爸爸穿浅蓝Polo衫+卡其裤,紧紧拥抱5岁浅棕短发穿明黄T恤+深蓝短裤的小男孩,爸爸手臂肌肉线条柔和,小男孩脸颊贴紧爸爸胸口,两人笑容夸张幸福,背景是简洁浅米色,无多余元素,突出拥抱的温馨动作,线条松散有活力。
## 分镜5
**文案**:This is my mom.(这是我的妈妈。)
**AI绘画提示词**:欧美童书插画风格,黑色细线条勾勒,线稿细致勾勒毛发,丰富线条感,颜色饱和,水彩叠色质感,光线柔和暖色调,温馨幽默略带夸张,线条松散有生命力;32岁妈妈特写,深棕长卷发披肩,白皙皮肤,眼角浅笑纹,穿米白碎花连衣裙,笑容温柔夸张,眼睛弯成月牙,背景是简洁浅粉色系,无多余元素,突出妈妈的面部表情和服饰细节,线条有生命力。
## 分镜6
**文案**:She makes nice milk.(她泡好喝的牛奶。)
**AI绘画提示词**:欧美童书插画风格,黑色细线条勾勒,线稿细致勾勒毛发,丰富线条感,颜色饱和,水彩叠色质感,光线柔和暖色调,温馨幽默略带夸张,线条松散有生命力;32岁深棕长卷发妈妈穿米白碎花连衣裙,手持带浅蓝条纹的牛奶杯,笑容温柔夸张,站在简洁的厨房台面前(台面仅放一个白色水壶),背景是浅色系厨房,无多余杂物,突出妈妈和牛奶杯,线条松散有活力。
## 分镜7
**文案**:This is my little brother.(这是我的小弟弟。)
**AI绘画提示词**:欧美童书插画风格,黑色细线条勾勒,线稿细致勾勒毛发,丰富线条感,颜色饱和,水彩叠色质感,光线柔和暖色调,温馨幽默略带夸张,线条松散有生命力;2岁小弟弟特写,浅金色柔软短发,粉嫩皮肤,圆胖脸蛋,穿浅灰恐龙连体衣,睁着圆溜溜的大眼睛,表情懵懂夸张可爱,背景是简洁浅色系,无多余元素,突出小弟弟的外形和表情,线条有生命力。
## 分镜8
**文案**:He plays with toys.(他玩玩具。)
**AI绘画提示词**:欧美童书插画风格,黑色细线条勾勒,线稿细致勾勒毛发,丰富线条感,颜色饱和,水彩叠色质感,光线柔和暖色调,温馨幽默略带夸张,线条松散有生命力;2岁浅金短发小弟弟穿浅灰恐龙连体衣,趴在浅棕色地板上玩彩色积木(红、黄、蓝三色),表情夸张专注,小手抓着积木,背景是简洁的浅米色墙面,无多余元素,突出小弟弟和玩具,线条松散有活力。
## 分镜9
**文案**:We eat breakfast together.(我们一起吃早餐。)
**AI绘画提示词**:欧美童书插画风格,黑色细线条勾勒,线稿细致勾勒毛发,丰富线条感,颜色饱和,水彩叠色质感,光线柔和暖色调,温馨幽默略带夸张,线条松散有生命力;35岁爸爸穿浅蓝Polo衫、32岁妈妈穿米白碎花连衣裙、5岁小男孩穿明黄T恤+深蓝短裤、2岁小弟弟穿浅灰恐龙连体衣,四口人围坐在原木色小餐桌旁吃早餐,餐桌上有面包、牛奶杯和水煮蛋,每个人表情夸张开心,背景是简洁浅色系餐厅,无多余装饰,突出家庭成员和餐桌场景,线条有生命力。
## 分镜10
**文案**:We watch cartoons too.(我们也一起看动画片。)
**AI绘画提示词**:欧美童书插画风格,黑色细线条勾勒,线稿细致勾勒毛发,丰富线条感,颜色饱和,水彩叠色质感,光线柔和暖色调,温馨幽默略带夸张,线条松散有生命力;35岁爸爸穿浅蓝Polo衫、32岁妈妈穿米白碎花连衣裙、5岁小男孩穿明黄T恤+深蓝短裤、2岁小弟弟穿浅灰恐龙连体衣,四口人坐在浅灰色沙发上看动画片,电视屏幕显示简单的卡通动物图案,每个人眼神专注、表情夸张愉悦,背景是简洁浅色系客厅,无多余杂物,突出家庭成员和看电视的场景,线条松散有活力。
## 分镜11
**文案**:We walk in the park.(我们去公园散步。)
**AI绘画提示词**:欧美童书插画风格,黑色细线条勾勒,线稿细致勾勒毛发,丰富线条感,颜色饱和,水彩叠色质感,光线柔和暖色调,温馨幽默略带夸张,线条松散有生命力;35岁爸爸穿浅蓝Polo衫+卡其裤、32岁妈妈穿米白碎花连衣裙、5岁小男孩穿明黄T恤+深蓝短裤、2岁小弟弟穿浅灰恐龙连体衣,四口人在公园散步,背景是简洁的绿色草坪和几棵浅棕色小树,地面有零星小野花,每个人步伐轻快,表情夸张开心,线条松散有活力,突出家庭成员和公园场景。
## 分镜12
**文案**:We hold hands each time.(我们每次都手牵手。)
**AI绘画提示词**:欧美童书插画风格,黑色细线条勾勒,线稿细致勾勒毛发,丰富线条感,颜色饱和,水彩叠色质感,光线柔和暖色调,温馨幽默略带夸张,线条松散有生命力;35岁爸爸穿浅蓝Polo衫+卡其裤、32岁妈妈穿米白碎花连衣裙、5岁小男孩穿明黄T恤+深蓝短裤、2岁小弟弟穿浅灰恐龙连体衣,四口人手牵手排成一排,爸爸牵小男孩,小男孩牵小弟弟,小弟弟牵妈妈,手指紧握,每个人表情夸张幸福,背景是简洁的公园小路(浅灰色路面,两侧有浅绿色草丛),无多余元素,突出手牵手的动作,线条松散有活力。
## 分镜13
**文案**:My family loves me.(我的家人爱我。)
**AI绘画提示词**:欧美童书插画风格,黑色细线条勾勒,线稿细致勾勒毛发,丰富线条感,颜色饱和,水彩叠色质感,光线柔和暖色调,温馨幽默略带夸张,线条松散有生命力;5岁浅棕短发穿明黄T恤+深蓝短裤的小男孩站在中间,35岁爸爸穿浅蓝Polo衫摸小男孩的头,32岁妈妈穿米白碎花连衣裙轻扶小男孩的肩膀,2岁小弟弟穿浅灰恐龙连体衣拉着小男孩的手,所有人表情夸张温柔,背景是简洁浅粉色系,无多余元素,突出小男孩和家人的互动,线条有生命力。
## 分镜14
**文案**:I love them more.(我更爱他们。)
**AI绘画提示词**:欧美童书插画风格,黑色细线条勾勒,线稿细致勾勒毛发,丰富线条感,颜色饱和,水彩叠色质感,光线柔和暖色调,温馨幽默略带夸张,线条松散有生命力;5岁浅棕短发穿明黄T恤+深蓝短裤的小男孩张开双臂,拥抱35岁穿浅蓝Polo衫的爸爸、32岁穿米白碎花连衣裙的妈妈和2岁穿浅灰恐龙连体衣的小弟弟,小男孩表情夸张真挚,家人姿态温柔回应,背景是简洁浅橙色系,无多余元素,突出拥抱的温馨氛围,线条松散有活力。
## 分镜15
**文案**:We are happy always.(我们一直很开心。)
**AI绘画提示词**:欧美童书插画风格,黑色细线条勾勒,线稿细致勾勒毛发,丰富线条感,颜色饱和,水彩叠色质感,光线柔和暖色调,温馨幽默略带夸张,线条松散有生命力;35岁爸爸穿浅蓝Polo衫+卡其裤、32岁妈妈穿米白碎花连衣裙、5岁小男孩穿明黄T恤+深蓝短裤、2岁小弟弟穿浅灰恐龙连体衣,四口人在草地上大笑,爸爸张开手臂,妈妈弯腰扶着小弟弟,小男孩蹦跳着,每个人表情夸张灿烂,动作舒展,背景是简洁的蓝天白云和少量彩色小野花,线条松散有活力,突出欢乐氛围。
## 分镜16
**文案**:This is my sweet family!(这就是我甜甜的家庭!)
**AI绘画提示词**:欧美童书插画风格,黑色细线条勾勒,线稿细致勾勒毛发,丰富线条感,颜色饱和,水彩叠色质感,光线柔和暖色调,温馨幽默略带夸张,线条松散有生命力;35岁爸爸穿浅蓝Polo衫+卡其裤、32岁妈妈穿米白碎花连衣裙、5岁小男孩穿明黄T恤+深蓝短裤、2岁小弟弟穿浅灰恐龙连体衣,四口人紧密依偎的合影特写,笑容夸张幸福,周围环绕着简单线条绘制的粉色爱心元素,背景是简洁的渐变暖黄色系,突出家庭成员的亲密感,线条松散有活力,温馨氛围浓厚。
即梦agent/豆包文生图
1.直接把都上生成分镜画面提示词给豆包,选择图片生成,9:16 
2.即梦agent也可以批量出图
3.准备好生成的图片,导入剪映剪映合成
1.把生成图片导入,配音导入,根据句子调整画面时长
2.添加文本,可以用识别字幕里文本匹配,把豆包文案直接输入进去,减少错误
3.添加一个欢快的背景音乐,比如:“夏日绵绵冰”
4.图片添加动画效果,比如“翻出,翻入”
最后
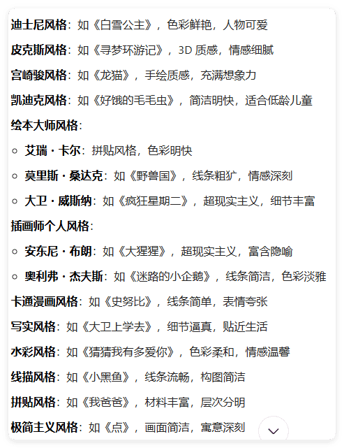
1.英语绘本在小红书抖音都是长青赛道,之前都是混剪那些英语动画片,现在可以靠AI手搓了,涨粉后有收徒的,也有橱窗带英语书籍,电子版学辅资料的。2. 图生视频其实也可以,分镜太多,我就不演示了,图生视频只是让人物动起来就行。根据自己的想法去实操练习。3.整体制作过程不难,就是画风还是需要多尝试,儿童绘本插画有很多风格,大家可以根据自己喜好来制作 
4.这类还可以发公众号的,文章内插入音频和图片加文案也是可以的,一鱼多吃。5.AI视频变现的前提是做出流量,做出粉丝量,人们都是慕强的,像我短视频账号粉丝不多,公众号粉丝量别人看不到,很多人私信我,就是要看我抖音张粉丝量,一看七八千粉,他就用短视频平台粉丝量衡量我的能力,很不屑的样子说你也没多少粉。所以,你们要选定赛道,坚持做,自然有人找你们合作,学习的。
#豆包 #AI工具 #AI视频 #儿童英语绘本
扫一扫添加微信关注我!












琼ICP备2024040541号号