给大家拆解一个抖音直播小游戏的玩法,一篇文章带你看懂他们是怎么赚钱的,并且告诉你,如果你想直播小游戏应该怎么做。
一、小游戏拆解
相信你一定见过这样的直播间,主播直播玩着这种小游戏,游戏本身没什么太大的技术含量,但是看的人还不少。
你知道播这种游戏是怎么赚钱的吗?
聪明的你一定想到了用户打赏礼物。确实,来自用户的礼物是一笔收益,但是实际上最大的收益还是另外一种——游戏推广。
注意看上面的图,已进入直播间,主播的提示是“同款游戏,点击下方摇杆点击即玩”
这些主播会在某些平台或官方或第三方申请推广这个游戏,一旦有新用户通过他直播间进入游戏或者充值,主播就会有一笔收益分成,这才是游戏主播们最大的收入来源。
听起来似乎不难,如果我们想做应该怎么开始呢?
二、项目实操话不多说,我们直接上实操!
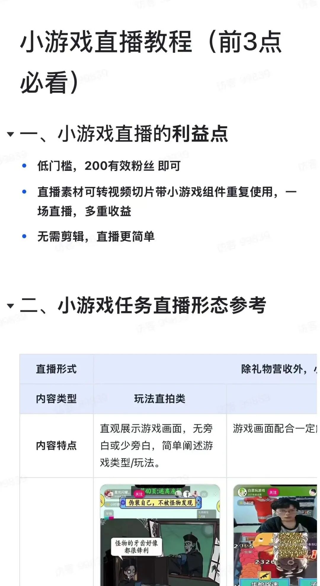
第一步,想要直播间能挂小游戏也就是图中的那个摇杆,需要你达到200个有效粉丝,关于有效粉,经常玩抖音的都知道是什么意思,这里就不过多解释了。(有效粉不够也可以来找我,我们出售渠道)第二步,到抖音官方星图或第三方找到想玩的游戏按步骤进行操作。(这里推荐第三方,因为有详细的教程,无论选择官方还是第三方都看你自己)  的图是第三方出的小游戏直播详细的教程,这个平台我放在文章最后了,感兴趣的可以自取。 
第三步,开播,记住挂载你要推广的游戏温馨提示:1.上面说的平台内除了小游戏的推广外,还有短剧等,大家可以酌情考虑到底推广哪个,都有详细的教程可参考2.平台app不是我们自己开发的,这里只做介绍,有任何问题与我们无关,我们不承担任何责任!
有问题找平台客服解决。行动才是第一生产力,做了不一定赚钱,但是不去做一定赚不到钱!今天的分享就到这里,如果对上面分享的内容感兴趣,可以找我免费领取教程渠道。
扫一扫添加微信关注我!



 


 琼ICP备2024040541号号
琼ICP备2024040541号号