不管是小红书也好还是其他平台也罢,或者是我们日常工作中看到的,都会有很多套路,如果只会看表面,作为用户就很容易上当受骗,今天我来讲一下很重要的套路分析技巧,能够让我们了解这世间千千万万的套路。
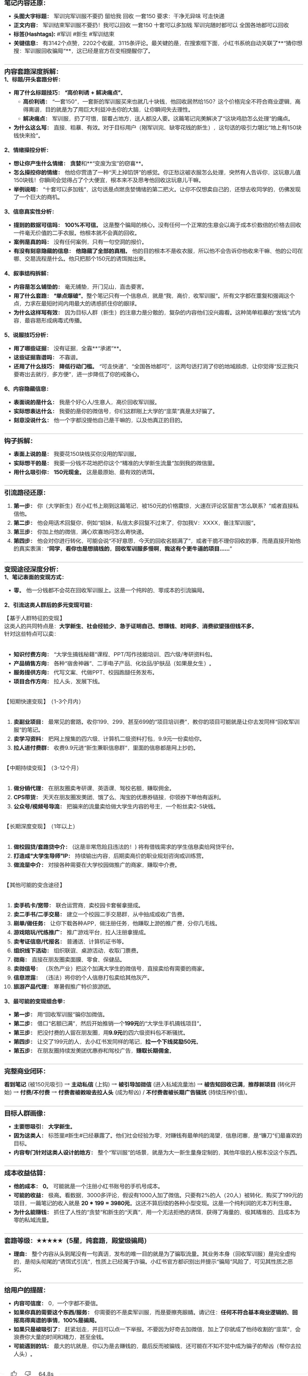
讲这个的原因,其实就是晓晓洋前段时间讲过一个回收军训服的套路,他们用回收军训服这样一个套路引流大学生后续通过卖副业群、副业项目、四六级考研考公资料/机构培训等来变现。
但是这样一个套路很多人刷到只会认为就是表面的收军训服,不会想的那么远。
那我们能不能做一个提示词帮我们去识别呢,晓晓洋做了一个也是放在我陪跑课程的365提示词合集课程里了,这个分支课程我会持续输出365个提示词,不要不相信,上一个小红书365拆解合集晓晓洋已经输出到第二个365的一百多篇了,如果你每天还一篇小红书笔记都觉得没时间发,就要反省一下自己了,其实有时候执行力才是最重要的。
这个提示词我们只需要截图笔记的封面+标题+文案即可,或者你自己也可以提供自己想到的其他文字信息都行,那我们把军训服这个笔记发给 AI 后得到结果。
他就跟我们很详细的描绘出来了。
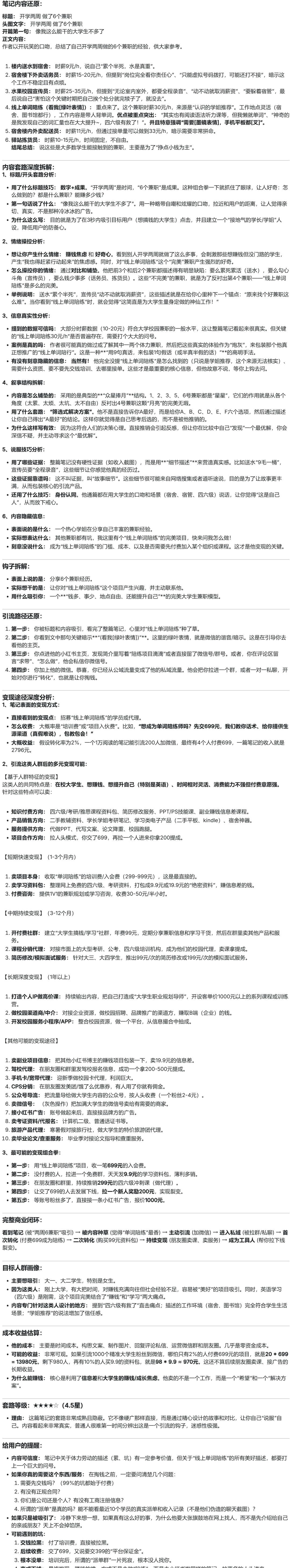
再说一个例子,下面这个笔记也是有套路,表面上说自己开学做的兼职,实际上就是通过第四个兼职作为吸引点来引流想做兼职的学生。
同样发给 AI 来分析,大家可以仔细看一下 AI 的分析,这套提示词我是写了多个维度去描述。
再说一个例子,也是前段时间有个学员问到我的,有人在小红书发下面这种求女生抽烟或者纹身的图,他们的目的是做什么呢。
这里我们就可以拿 AI 来辅助分析
OK,那我们现实生活中的套路呢,就晓晓洋自己的例子,我外公外婆每天早上真是风雨无阻的去听健康讲座,实际上就是为了打卡多少天能够领鸡蛋,但他们其实已经被忽悠了很多钱买所谓的保健品了,有时候劝都劝不信,完全是被洗脑了。
我们拿这样一个套路给 AI 分析试试。
其实也是分析的很透彻,还提供了很多建议。
相关资料获取:扫一扫添加微信关注我!











琼ICP备2024040541号号